Диммер (от англ. dimmer – затемнитель, или дословно – приглушатель света) – светорегулятор, устройство для уменьшения яркости свечения источника света относительно базового уровня (берётся за 100%) иногда вплоть до полного выключения (берётся за 0%). Для регулировки ламп накаливания, галогенных ламп и для плавного пуска электромоторов применяются симисторные диммеры. Симисторный диммер работает, отсекая электрическую мощность, поступающую на светильник. Он не понижает напряжение по плавной кривой, а отсекает часть каждой волны переменного тока. Ниже приведена схема симисторного диммера для раздельного регулирования освещенности 2-х ламп.
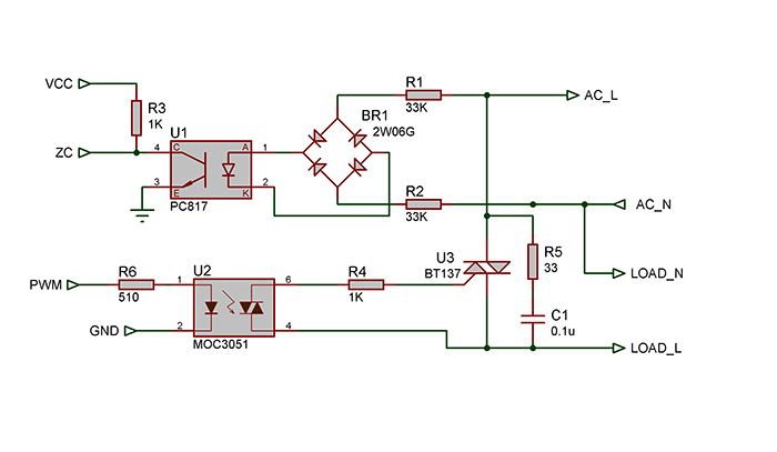
Уровень освещенности устанавливается переменными резисторами RV1 и RV2. Для управления напряжениями на лампах применяются диммерные модули для переменного тока ACDM1, ACDM2. Типовая схема модуля приведена ниже

С помощью диодного моста BR1 и оптрона U1 при пересечении сетевого синусоидального напряжения через 0 формируется импульс, который поступает на входы D2,D3 Ардуино. С выходов Ардуино D4,D5 на оптрон U2 с задержкой от 0 до 9500мкс поступает импульс длительностью около 1мс. Этот импульс запускает симистор U3, который управляет мощностью в нагрузке. Величина задержки регулируется переменными резисторами RV1,RV2. На рис. ниже синим цветом обозначен импульс возникающий при пересечении синусоиды нуля, жёлтым - срезанный синус.

Информация о проценте мощности в нагрузке и уровне освещенности в LUX выводится на 2-х строчный 16-ти символьный LCD дисплей, подключенный к Ардуино по I2C. Для измерения уровня освещенности применяются модули фоторезисторов LDR1, LDR2. Аналоговые напряжения с выходов модулей поступают на аналоговые входы A0, A1 Ардуино. Скетч для Ардуино выполнен в FLPROG. Питание от AC DC конвертора с выходом 5В 0,5А.
Ниже приведена схема простого 4-х канального диммера, позволяющего независимо управлять 4-мя лампами
Уровень освещенности устанавливается переменными резисторами RV1, RV2, RV3, RV4. Для управления напряжениями на лампах применяются аналогичные диммерные модули для переменного тока ACDM1, ACDM2,ACDM3,ACDM4.

На рис. выше показаны формы срезанных синусов на каждой лампе. Импульсы возникающие при пересечении синуса через ноль поступают с выходов диммерных модулей на входы D4,D6,D8,D10 Ардуино. Импульсы для управления симисторами с задержкой до 10мс поступают с выходов D5,D7,D9,D11 Ардуино на входы PWM диммерных модулей. Величина задержки в мкс регулируется потенциометрами RV1 - RV4, которые подключены к аналоговым входам А0 - А3 Ардуино.
Cкетч выполнен в FLPROG.

Задержка импульсов включения симисторов на выходах D5,D7,D9,D11 осуществляется с помощью таймеров с задержкой на выключение TOF с внешним входом для управления задержкой Val. На входы EN таймеров поступают импульсы пересечения через ноль. Величина задержки зависит от напряжения на входах А0 - А3, которые через блоки масштабирования SCALE поступают на входы Val таймеров.
Ниже приведена схема диммера для управления 3-х фазным нагревателем.
Для управления температурой 3-х фазного нагревателя применен переменный резистор RV1. Ипульсы пересечения нуля с выходов Z-C диммерных модулей поступают на цифровые входы D6,D8,D10 Ардуино. Импульсы управления симисторами после задержки с выходов D5,D7,D9 Ардуино поступают на входы PWM модулей. 3-х фазный нагреватель OV2 оснащен водостойким температурным датчиком LM37DZ. Выход датчика подключен к аналоговому входу А0 Ардуино. Релейный модуль RLM1 применен для отключения нагревателя при нагреве до 90 град. и для включения после охлаждения до 70 градусов. Светодиоды D1 - D5 для индикации температуры. При 40°C включается D1, при 50°C - D2, при 60°C - D3, при 80°C - D4, при 90°C - D5.
Скетч выполен в FLPROG
Для задержки импульсов применяются таймеры с задержкой на отключение TOF. Величина задержки управляетя напряжением на входе А0 поступающим через масштабирование неа входы Val таймеров. Импульсы включения тиристоров с выходов D5,D7,D9 поступают на входы PWM диммерных модулей. На входах I2 компараторов установлены значения порогов включения светодиодов. Для отключения нагревателя при достижении температуры 90°C и включения при охлаждении до 70°C применен блок гистерезиса HYST. На входах Х1,Х2 устанавливаются значения порогов включения и выключения нагревателя.
Автор: https://radiosch.eu