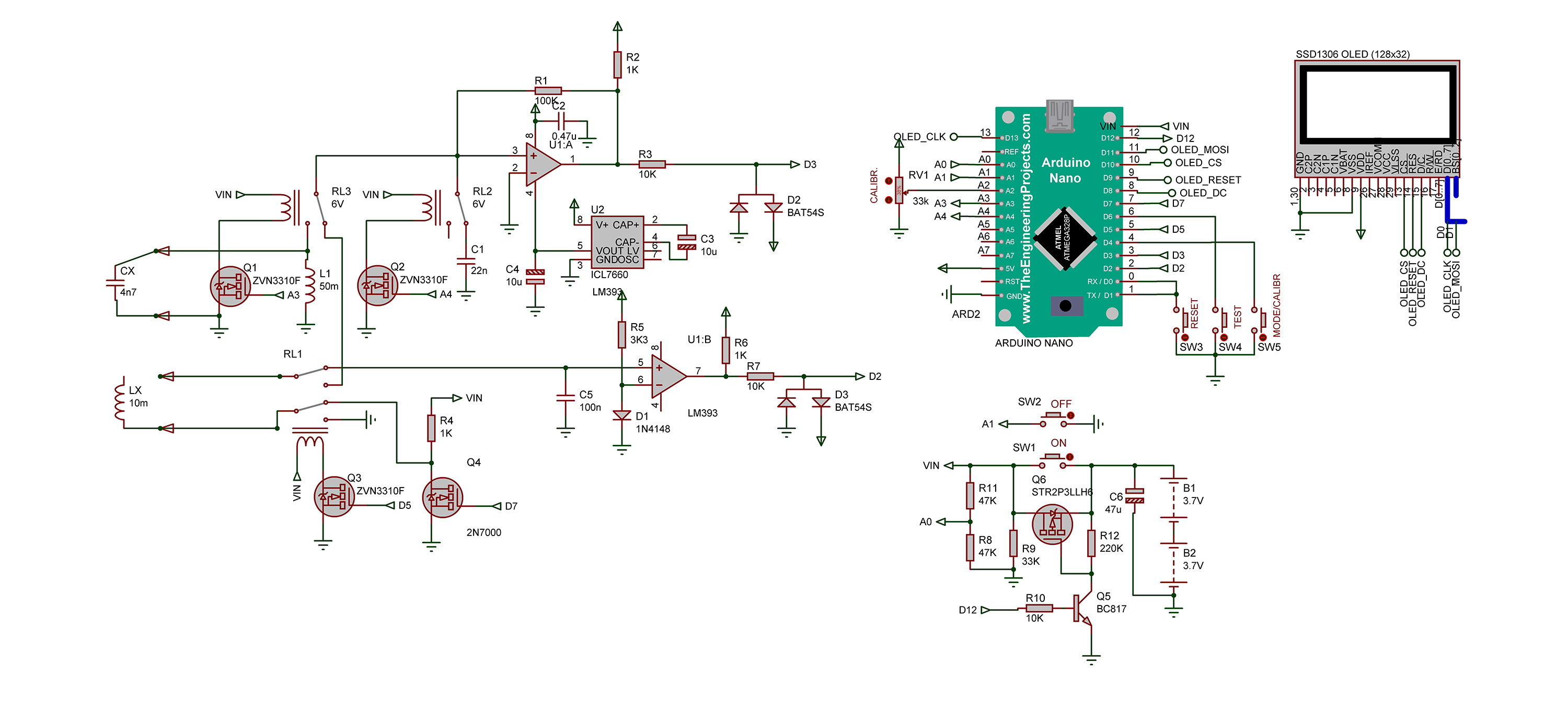
Устройство позволяет измеряеть индуктивности до 1Г и конденсаторы до 10000 мкФ а также определять наличие короткозамкнутых витков в катушке индуктивности. Схема приведена ниже.
Для включения прибора нажать кнопку SW1. На несколько секунд на OLED дисплее появится информация о напряжении аккумулятора. Затем включится режим определения КЗ витков катушки QUALIT. Для определения наличия КЗ кратковременно нажать кнопку TEST SW4. При нажатии на SW4 открывается транзистор Q4 и на исследуемую катушку LX подается импульс. В результате в момент включения или выключения катушки

образуются колебания, частота которых зависит от резонансной частоты колебательного контура образованного измеряемой катушкой и конденсатором С5. Количество колебаний зависит от качества катушки LX. Колебания поступают на компаратор U1B, с выхода которого импульсы с амплитудой 5В поступают на цифровой вход D2 Ардуино Нано. Ардуино подсчитывает количество колебаний. При отсутствии КЗ количество колебаний примерно как показано на рис слева. На дисплее включается VERY GOOD. Если витки частично замыкают но еще в норме то количество колебаний меньше как показано на рис справа и включается GOOD. Далее при неудовлетворительном замыкании количество колебаний еще меньше и включается BAD, и при полном замыкании включается VERY BAD.
Для измерения индуктивности кратковременно нажать SW5. Измерения проводятся генераторным методом. Генератор состоит из колебательного контура LX C1 и компаратора U1A. С выхода компаратора сигнал с частотой
F= 1/4π2√LC
поступает на вход D3 Ардуино, Ардуино измеряет эту частоту и рассчитывает значение индуктивности. Аналогично измеряется емкость. Для измерения емкости кратковременно нажать 2 раза SW5. При этом включается реле RL1, RL2 отключает конденсатор С1, RL3 подключает измеряемую емкость CX к катушке L1.
Кроме того прибор можно калибровать. Для этого нажать SW5 и удерживать пока не включится режим калибровки. При этом реле RL2 подключит конденсатор С1 и реле RL3 подключит катушку L1 индуктивностью 50мГ. Переменным резистором RL1 установить на дисплее значение 50мГ.
Питается прибор от 2-х последовательно включенных литиевых аккумуляторов общим напряжением 7,4В размером 18650.
Скетч для Ардуино Нано выпонен в среде визуального программирования FLPROG 8.2
Автор: https://radiosch.eu