Предназначено для измерения параметров мощных биполярных pnp и npn транзисторов а также N- канальных и P-канальных полевых транзисторов. Функциональные возможности

Упрощенная схема измерений приведена ниже

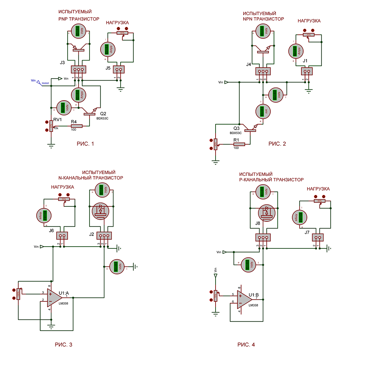
Здесь на рис.1 приведена схема измерения параметров PNP транзистора. Потенциометром RV1 устанавливается ток базы испытуемого транзистора. Так как ток базы мощного транзистора может достигать нескольк ампер, для раскачки применен транзистор Дарлингтона Q2. В процессе изменения тока базы измеряется напряжение база-эмиттер, ток базы, напряжение коллектор-эмиттер и ток коллектора транзистора.

На рис.2 приведена схема  измерения параметров NPN транзистора. Здесь все аналогично, только другая схема подключения испытуемого транзистора.

На рис.3 и 4 приведены схемы измерения параметров N-канального и Р-канального полевых транзистрорв. Здесь потенциометром изменяется напряжение на затворе и измеряется напряжение на затворе, напряжение сток-исток и ток стока испытуемого полевого транзистора.

Полная схема устройства приведена ниже

Ток базы и напряжение на затворе грубо и точно устанавливается переменными резисторами RV1 и RV2. Напряжение и ток базы и напряжение и ток коллектора испытуемого PNP транзистора измеряется с помощью 12-ти разрядных  микросхем  АЦП U4 и U2 типа INA219. Напряжение и ток базы и напряжение и ток коллектора испытуемого NPN транзистора измеряется с помощью 12-ти разрядных  микросхем  АЦП U3 и U2 типа INA219. Напряжение на стоке измеряется с помощью микросхемы АЦП U5. Напряжение на затворе измеряется с помощью  делителя R6, R7, RV5 подключенного к выходу операционного усилителя U1. Измеряемое напряжение подается на аналоговый вход А0 Ардуино.  Все микросхемы АЦП подключены к Ардуино через I2C. Информация отображается на 4-х строчном 20-ти символьном LCD дисплее подключенном к Ардуино по I2C. Для измерения температуры испытуемого транзистора применен аналоговый температурный сенсор LM35DT в корпусе ТО220. Он закрепляется на радиаторе испытуемого транзистора. Выход сенсора подключен к аналоговому входу А1 Ардуино.

С помощью кнопок SW1, SW2 устанавливается тип испытуемого транзистора: NPN, PNP, N-CHANNEL или P-CHANNEL. Перед началом испытаний с помощью SW1 SW2 войти в меню и с помощью SW6, SW5 и SW4,SW3 установить  максимальный ток, максимально допустимую мощность и максимальную температуру согласно техническим характеристикам испытуемого транзистора. Подробнее на видео.Это для предотвращения выхода из строя испытуемого транзистора. Когда происходит превышение одного из установленных в меню параметров, на выходе D8 Ардуино включается лог.1, открывается транзистор Q1 и срабатывает реле RL1 которое своими контактами обесточивает испытуемый транзистор.Скетч для Ардуино выполнен в среде FLPROG 8.2

Устройство питается от мощного импульсного источника питания с выходным напряжением 24В 30А. Ардуино Нано питается от линейного стабилизатора LM7805 с выходным напряжением 5В 1А.

 

Автор: https://radiosch.eu

Перечень элементов, проект в FLPROG со скетчем для Ардуино, чертеж печатной платы в EagleCAD с герберфайлами для заказа, проект в Протеус с симуляцией в архиве

Поддержите автора



Advertise here